Control Engneernig of China aims to serve the needs of automation professionals in industry and academia engaged in industrially relevant research. It facilitates the exchange of high-tech R&D achievements in automation, promotes the development of control engineering disciplines, and builds bridges for collaboration between universities, research institutes, and industry. Main Sections: (1) Industrial Process Management and Decision Systems; (2) Integrated Decision and Control Systems; (3) Industrial Processes and Control Systems; (4) Motion Control Systems; (5) Safety Monitoring Systems; (6) Modeling and Simulation Systems; (7) Industrial Internet Systems; (8) AI-Driven Automation.

Submission Requirements

1. Online Submission: All manuscripts must be submitted via the journal’s official website. First-time users must complete Author Registration before submitting. All authors listed in the manuscript must be included in the submission system’s author list.

2. Manuscript Structure: Include the following elements: Title, Authors, Affiliations, Abstract (in both Chinese and English), and Keywords. Ensure the manuscript features sound argumentation, rigorous methodology, sufficient evidence, accurate data, fluent language, and proper punctuation. Emphasize innovative, academic, and cutting-edge contributions. Title length should not exceed 25 words.

3. Authorship: A maximum of six authors is permitted. The authorship order, once submitted, cannot be altered.

4. Figures and Illustrations: Embed figures and structural diagrams within the text. Provide bilingual captions (Chinese and English) below each figure. Coordinate diagrams: Ensure completeness, uniform line thickness, and internal annotations. Legends must not obscure data curves. Photographs: Submit original high-resolution images with clear contrast. For non-color prints, use line patterns instead of colors to differentiate variables.

5. Tables: Embed tables within the text. Use bilingual table titles (Chinese and English). 

Prefer three-line tables; auxiliary lines may be added if necessary. Ensure terminology, symbols, and units align with the main text.

6. Abstract Specifications: Write in the third person, with a standalone structure covering research objectives, methods, key results, conclusions, and critical data. Chinese abstract length: approximately 300 words.

7. Units and Symbols: Use national statutory measurement units and comply with relevant standards for symbols and terminology.

8. References Formatting Requirements: References must cite essential and up-to-date literature, with all sources clearly indicated in the text. Follow these guidelines: (1) Citation Style: Use a sequential numbering system (in-text citations as [1], [2], etc.) corresponding to the order of appearance in the paper. (2) Reference List Order: Entries in the reference list must be arranged strictly in the order of their citation in the manuscript. (3) Translation for Chinese Sources: Chinese-language publications (e.g., journal articles, monographs) must include English translations of titles, journal names, and publisher information.

9. Post-Publication Policies: Upon acceptance and publication, authors will receive royalties per article along with complimentary print copies. Manuscripts not accepted for publication will not be returned; authors are advised to retain their own copies. Duplicate submissions are strictly prohibited. If no acceptance notice is received within six months, authors may pursue alternative publication avenues.

10. Copyright and Licensing: Authors warrant that they hold lawful copyright ownership of the submitted work. The journal assumes no joint liability for copyright disputes arising from authors’ actions. By submitting a manuscript, authors grant the journal exclusive rights to reproduce and distribute the work in print and electronic formats. Unless otherwise stated, submission implies consent for abstracting and indexing by databases and secondary publications. Royalties are paid as a one-time lump sum.

11. Manuscript Status Inquiry: Authors may track the status of their submissions via the "Author Inquiry" portal on the journal’s website.

12. This journal employs a double-blind peer review process. Please remove all authors' identifying information upon submission.


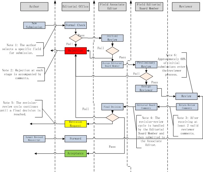
13. Manuscript Processing Workflow

14. Fee Schedule for Control Engineering

Fee Schedule for Control Engineering

Item

Fee Standard

Page Charge

≤5 pages: Pages × 300 + 100 RMB

>5 pages: (Pages ? 5) × 350 + 1600 RMB

Manuscript Review Fee

200 RMB per manuscript

Journal Fee

25 RMB per copy

Color Printing Fee (offset paper)

1000 RMB per manuscript



Pubdate: 2025-05-22    Viewed: 8086